富士康路本部
地 址:昆山市富士康路(339省道)702号中环桥下
报名电话:0512-57796018 96889698
花桥分校
地 址:昆山市花桥国际商务城顺杨路仓业路路口向西200米
报名电话:0512-57603236
昆太路分校
地 址:昆山市昆太路760号(昆太路柏庐路路口向东100米)
报名电话:0512-57797779

咨询服务热线:
0512-57796018 96889698
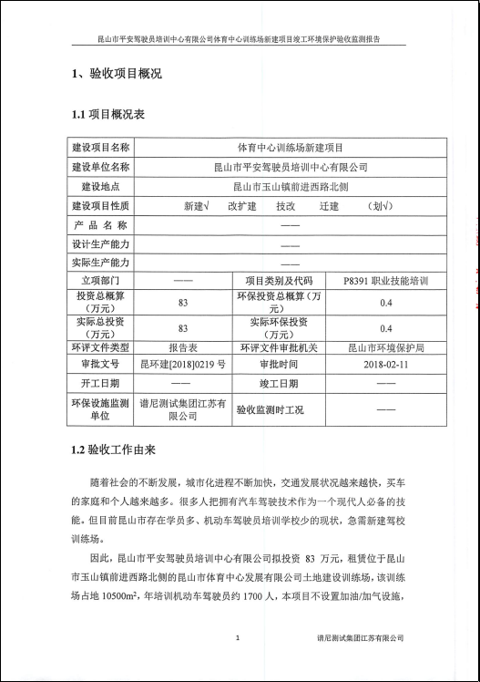
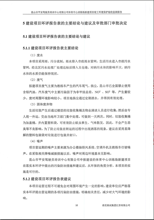
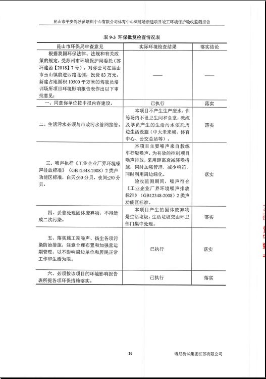
随着社会的不断发展,城市化进程不断加快,交通发展状况越来越快,买车的家庭和个人越来越多。很多人把拥有汽车驾驶技术作为一个现代人必备的技能。但目前昆山市存在学员多、机动车驾驶员培训学校少的现状,急需新建驾校训练场。
因此,昆山市平安驾驶员培训中心有限公司拟投资83万元,租赁位于昆山市玉山镇前进西路北侧的昆山市体育中心发展有限公司土地建设训练场,该训练场占地10500平方米,年培训机动车驾驶员约1700人,项目内部也不进行汽车维修、保养等,无食堂。
目前,本项目正在申请项目竣工环境保护验收。
1、建设项目竣工环境保护验收文件
(1)验收监测报告全文(见附件)
(2)验收监测报告全文查阅期限:本公告发布起5个工作日
2、公众意见反馈
(1)反馈方式
即日起,公众可向建设单位、评价机构通过电话,发送电子邮件、信函等方式发表关于该建设项目环评工作的意见看法(不接受与环境无关的问题)。
(2)反馈时限
本公告发布之日起5个工作日内(信函以邮戳日期为准)
3、信息发布有限期限
本公告发布之日起5个工作日内。
































