富士康路本部
地 址:昆山市富士康路(339省道)702号中环桥下
报名电话:0512-57796018 96889698
花桥分校
地 址:昆山市花桥国际商务城顺杨路仓业路路口向西200米
报名电话:0512-57603236
昆太路分校
地 址:昆山市昆太路760号(昆太路柏庐路路口向东100米)
报名电话:0512-57797779

咨询服务热线:
0512-57796018 96889698
随着社会的不断发展,城市化进程不断加快,交通发展状况越来越快,买车的家庭和个人越来越多。很多人把拥有汽车驾驶技术作为一个现代人必备的技能。但目前昆山市存在学员多、机动车驾驶员培训学校少的现状,急需新建驾校训练场。
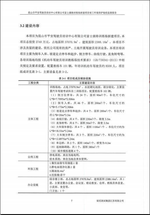
因此,昆山市平安驾驶员培训中心有限公司投资2740万元在昆山市玉山镇富士康路702号建设训练场,该训练场占地37070.9平方米,年培训机动车驾驶员约8500人。
目前,本项目正在申请项目竣工环境保护验收。
1、建设项目竣工环境保护验收文件
(1)验收监测报告全文(见附件)
(2)验收监测报告全文查阅期限:本公告发布起5个工作日
2、公众意见反馈
(1)反馈方式
即日起,公众可向建设单位、评价机构通过电话,发送电子邮件、信函等方式发表关于该建设项目环评工作的意见看法(不接受与环境无关的问题)。
(2)反馈时限
本公告发布之日起5个工作日内(信函以邮戳日期为准)
3、信息发布有限期限
本公告发布之日起5个工作日内。







































